中央农业广播电视学校(农业农村部农民科技教育培训中心)关于开展2022年度全国农民手机应用技能培训周活动的通知
农播【2022】22号
发布时间:2022-06-10 13:57来源:中央农广校
各省、自治区、直辖市和新疆生产建设兵团、黑龙江农垦、广东农垦及大连、青岛市农业广播电视学校(农民科技教育培训中心):
为深入推进全国农民手机应用技能培训,让手机成为农民发展生产、便利生活、增收致富的好帮手。按照农业农村部统一部署和中央农业广播电视学校(农业农村部农民科技教育培训中心)工作安排,定于6月21—27日举办全国农民手机应用技能培训周活动。请各级农广校积极配合农业农村主管部门办好全国农民手机应用技能培训周分会场活动,组织相关人员收看专场活动直播。现将有关事项通知如下。
一、培训周活动主题
提升农民数字技能 助力农村电商发展
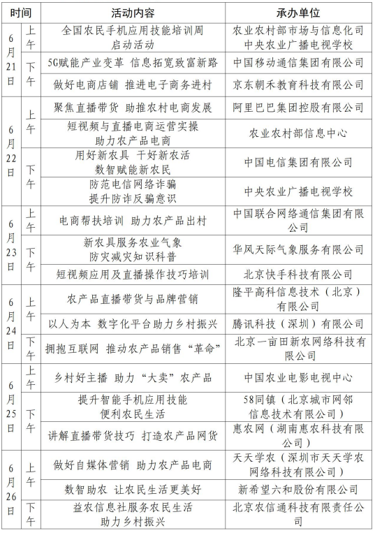
二、培训周活动安排
三、培训周活动观看方式
(一)观看方式
一是电脑端,登录农业农村部官网(moa.gov.cn)或中国农村远程教育网(ngx.net.cn)“全国农民手机应用技能培训”专题直播专区;二是移动端。用手机登录“农民学手机”APP、“云上智农”APP、“农广在线”APP,点击进入活动直播区即可观看;三是关注“农民学手机”快手号,进入即可观看直播。相关培训渠道可扫描下方二维码进入。
(二)观看时间
培训周期间,每天上午专场活动9:00开始直播,下午专场活动14:00开始直播,相关直播预告将提前一天发布在各相关培训平台。
联 系 人:曹 霞 010-59196088
技术咨询:李 畅 010-59196087
中央农业广播电视学校
农业农村部农民科技教育培训中心
2022年6月9日